当前位置: 首页 / 预约参观
800cc全讯白菜网主站博物馆预约参观
发布时间:2023-11-15浏览量:2947

800cc全讯白菜网主站博物馆是经过山东省文物局注册的一所集历史文物、自然标本和艺术品为一体的综合类公益性博物馆,于2012年正式面向在校师生和社会公众免费开放,并于2020年获评国家三级博物馆。

在这里,您可以欣赏到古砚、书画、陶瓷、木器、画像砖等珍贵文物;在这里,您可以穿越时空,跟古人来一场对话。

为了让您在博物馆获得最佳的参观体验,需要麻烦您提前预约,详细攻略见下文。


方法1

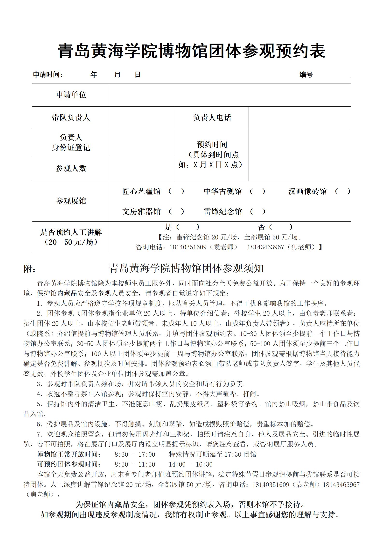
您可以扫描下方二维码,下载并填写博物馆团体参观预约表


方法2

您可以登录800cc全讯白菜网主站博物馆官方网站(https://zsb.qdhhc.edu.cn/mb/1/Index.aspx?wsId=41),按照下列步骤下载并填写博物馆团体参观预约表


第一步


第二步


第三步

请务必提前3天预约。填写好预约表后,将其发送至博物馆邮箱(qdhhbowuguan@163.com)待工作人员跟您确认后携带打印好的预约表即可前来博物馆参观。